
IPMA 簡介
國際專案管理協會( InternationalProject Management Association,簡稱IPMA )1965年成立於瑞士
目前全球有 72 個會員國,50個國際認證機構,50多個國家級青年團橫跨歐亞大陸、美洲、非洲和中東地區
全世界最大最具規模的國際專案管理組織
TPMA 通過 IPMA CVMB ICR4 認證之證書

TPMA 可發行之 IPMA 證書種類
- A 級是根據其他人在整個生命週期中非常複雜的專案中在策略層面上的領導能力而建構的。 這也適用於專案組合和大型專案的管理角色和生命週期。
- B 級是根據在整個生命週期中複雜專案中其他人的領導力來構建的。 這也適用於專案組合和大型專案群管理角色和生命週期。
- C 級是根據在整個生命週期中通過在所有相關能力中應用知識/理論來管理中等複雜性專案中的其他人而建構的。
- D 級僅根據所有相關能力的知識建構的
TPMA 可發行之 IPMA 證書樣本
等級
Level-A
Level-B
Level-C
Level-D
一般型專案
大型專案
不適用
不適用
組合型專案
不適用
不適用
認證程序
IPMA 在全球推行的四級專案管理專業資質認證體系。IPMA 是對專案管理人員知識、經驗和能力水準的綜合評估證明,根據 IPMA 認證等級劃分獲得 IPMA 各級專案管理認證的人員,將分別具有負責一般專案( Project )、大型專案( Program )、組合型專案( Portfolio )或具有從事專案管理專業工作的能力。 IPMA 依據國際專案管理個人職能基準(IPMA Competence Baseline,簡稱 ICB),針對專案管理人員專業水準的不同將專案管理國際專案經理資質認證劃分為四個等級 ,即A 級、B 級、C 級、D級,每個等級分別授予不同級別的證書。
IPMA 四級認證必備文件
等級
Level-A
Level-B
Level-C
Level-D
申請表履歷
✔
✔
✔
✔
自我評估
✔
✔
✔
✔
專案執行摘要
✔
✔
✔
不適用
複雜度評估
✔
✔
✔
不適用
推薦人
✔
✔
✔
不適用
筆試
免試
✔
✔
✔
管理職能報告
✔
✔
✔
不適用
面試
✔
✔
✔
免試
證書效期
5年
5年
5年
5年
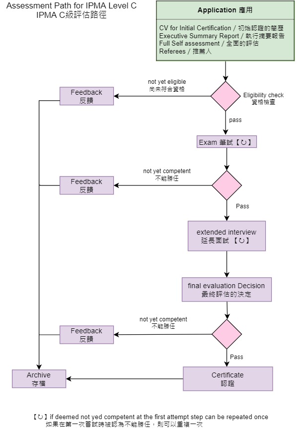
評估流程
IPMA 認證相關文件下載
等級
Level-A
Level-B
Level-C
Level-D
組合型專案職能報告書
不適用
不適用
組合型專案候選人執行專案摘要報告
不適用
不適用
大型專案職能報告書
不適用
不適用
大型專案候選人執行專案摘要報告
不適用
不適用
一般型專案職能報告書
不適用
一般型專案候選人執行專案摘要報告
不適用
IPMA 認證候選人專案自我評估表
不適用
IPMA 認證候選人專案複雜性評級
不適用
IPMA 認證候選人申請書
不適用
IPMA 認證上訴申請表
不適用
IPMA 認證投訴申請表
不適用
認證報告書頁數規範
等級
Level-A
Level-B
Level-C
Level-D
執行摘要
最多 15 頁
最多 15 頁
最多 15 頁
不適用
書面報告
最多 25 頁
最多 25 頁
最多 25 頁
不適用
附錄文件
最多 15 頁
最多 15 頁
最多 15 頁
不適用
字型規範
11 pt
11 pt
11 pt
不適用
ICB4.0 通過職能標準
等級
Level-A
Level-B
Level-C
Level-D
筆試合格
≧ 70
≧ 70
≧ 70
≧ 70
一般型職能要素(CE)
≧ 23
≧ 23
≧ 23
≧ 23
一般型關鍵職能指標(KCI)
≧67
≧67
≧67
不適用
大型職能要素(CE)
≧ 24
≧ 24
不適用
不適用
大型關鍵職能指標(KCI)
≧69
≧69
不適用
不適用
組合型職能要素(CE)
≧ 24
≧ 24
不適用
不適用
組合型關鍵職能指標(KCI)
≧55
≧55
不適用
不適用
IPMA 四級認證費用
等級
Level-A
Level-B
Level-C
Level-D
訓練費
17,000
17,000
17,000
17,000
認證費
50,000
36,000
24,000
14,000
登錄費
8,000
7,000
6,000
5,000
面試重考費
42,000
25,000
15,000
免試
筆試重考費
免試
5,000
5,000
5,000
續證費
12,000
8,000
6,000
5,000
面試時間
120min
120min
90min
免試
附註說明:
- 點我了解投訴及上訴流程
- 以上價格均為未稅。
- 具 TPMA 策略聯盟學校有效學生證者,Level D 筆試可折 8000 元,Level D 登錄費可折 1000 元。
- 筆試未通過者,180 天內 可免費重考一次,重考未通過者,需繳交筆試重考費 5000 元,可再有第2次重考機會。
- 點我了解重新評估認證流程